严重特殊传染性肺炎(COVID-19)问世不到一年,已经彻底改变人类生活的距离,而且这改变恐怕再也回不去了。因为从各国目前的状况看来,全球疫情一波接着一波没完没了,在病毒变异株随时可能反扑的情况下,如何调整生活与病毒共生共存,成为你我要共同努力实现的课题。
口述审定/许瑞祥 采访整理/吴亭瑶
其他语言/简体中文 日本语 English ру?сский язы?к(俄语)

COVID-19疫情。(图片来源/维基百科)
没想到病毒株进化得那麽快
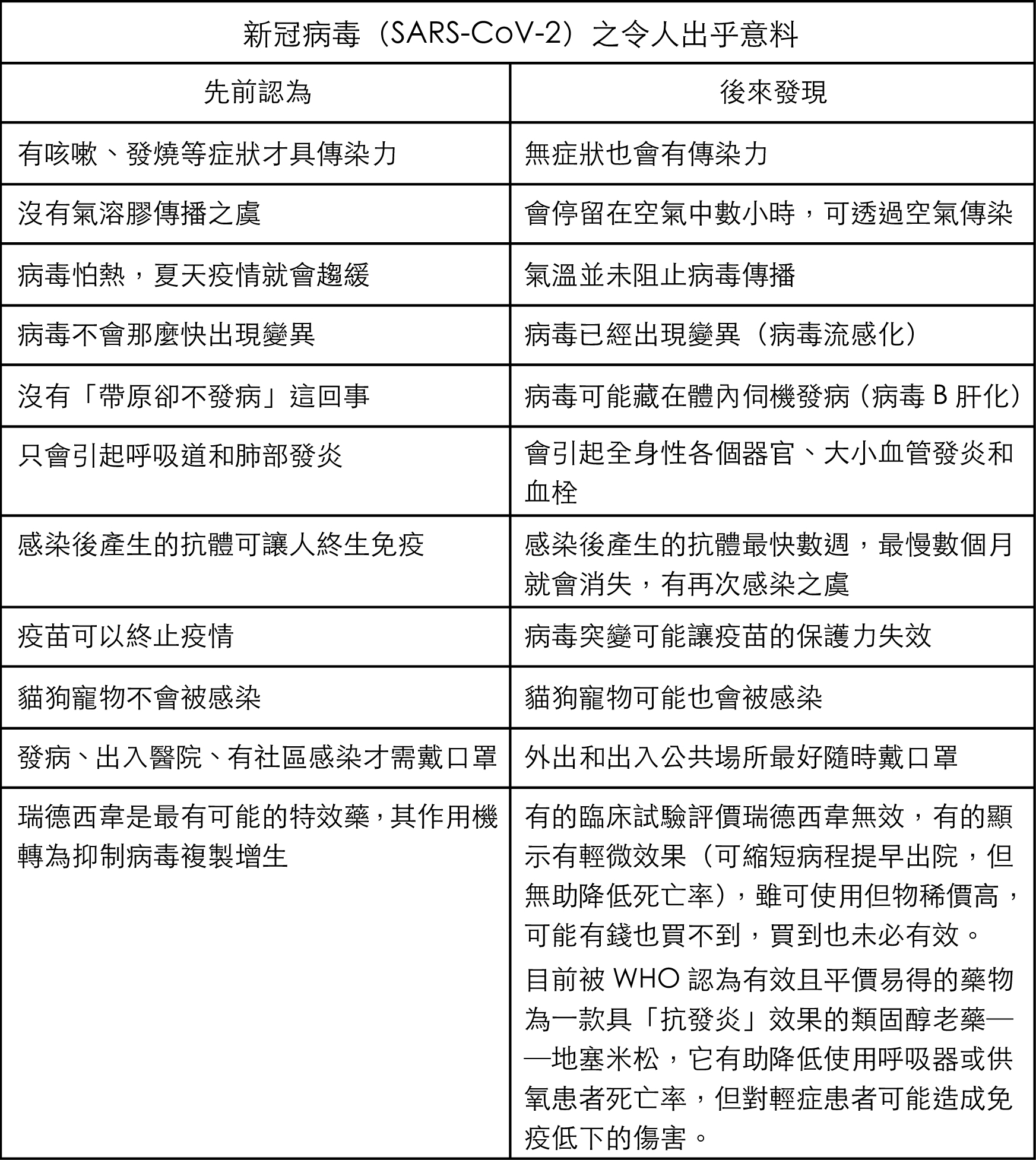
回想英国政府最初采取的防疫态度,认为感染新冠病毒(SARS-CoV-2)就像得到新型流感,休养几天自己就会产生抗体痊癒;当多数人都有抗体後,自然也就「群体免疫」了,因而主张一切顺其自然,不用特别为了隔离这个病毒在日常生活上做出任何改变,「佛系防疫」於是从此声名大噪。
根据过去人们与病毒交战的经验,群体免疫的想法其实也没错,只是这个病毒和过去的病毒完全不同:
它有相当的比例(比过去我们所经验的流感还要多十倍以上)会造成重症,需要住进加护病房隔离很长的时间,消耗大量的医疗资源,就算出院也很难痊癒;
感染後产生的抗体在数周到数月之内就会消失,无法终身免疫,再次受到感染的风险势不可免;更别提目前这只病毒已发展出更容易入侵和适应人体的多种突变株,即使原本的抗体存在也难以招架……
所以今年初新冠肺炎刚爆发时我才会说,这个病毒打哪来,是很令人质疑的(详见:不管病毒怎麽来,善用灵芝保心安)。一个才刚冒出来的新病毒,就可以不分年龄、种族、性别那麽轻易的把所有人都当成它的宿主,本来就不是一件太自然的事。
起初大家以为只要咬牙忍一下,等疫苗或特效药出来事情就过去了。只是没想到病毒株进化得那麽快,就算今天研发出有效的疫苗,可以让全天下的人都产生抗体免疫,最快也是两年後的事。但有些穷困的地区根本没钱买疫苗,於是病毒就会在那边继续蔓延、继续进化,甚至可能进化到先前研发出来的疫苗对这只病毒又不认得了,使得原本受到疫苗保护的人群又再重新陷入新一波的威胁中。
至於抗病毒的特效药,不管是抑制病毒复制的特效药,还是抗发炎的特效药,坦白讲目前都还没有突破性的进展。而且就算有特效药,最多也只能帮助感染发病的人快一点好,慢一点变重症,减少一些死亡风险,对於阻止无症状带原者体内病毒的散播并没有任何帮助。
所以病毒终究会在那边传过来又传过去,这已经不是戴口罩可以解决的问题。飞机不能再随意飞来飞去这件事已成常态,旅游业者根本不敢想什麽时候能再出跨国团。在目前全球仍无全面的检疫、防疫与治疗的标准指引时,只能有限的开放必要的洽公与商务交流,国际旅游已变成遥不可及的事。
因此这个病毒不只残酷淘汰了抵抗力差和经济能力差的人,也彻底改变了全人类的生活规划。将来你要出国,前置作业必然会变得更复杂,筛检病毒、施打疫苗、取得健康证明等等可能都免不掉,否则根本不可能让你跨境。
与病毒共存的新生活,非灵芝不可
疫情发展至此,我们每个人都必须做好与此病毒无害共生、和平共存的准备,因为现在的状况已经是很难不被感染了。
日本厚生劳动省今年五月份根据冠状病毒传染病专家建议公布的「新生活模式」,就是官方带头呼吁民众准备与新冠病毒共生共存的范例。虽然方法上还是戴口罩、勤洗手、保持社交距离,但心态上已从「消极防卫」转向「长期抗战」,明白告诉大家疫情不会那麽快结束,想要兼顾社会经济又不想被感染,势必要在行为上做出彻底的改变。
问题是看不见的病毒防不胜防,再怎麽严防死守,都有不小心的时候。在大家都没有抗体的情况下,要如何与病毒和平共处,免疫力成了一决胜负的最後防线。
从青少年和儿童感染新冠病毒的发病率和死亡率都相对低就可知道,免疫系统是感染却不发病的关键。也就是说,只要我们能提高并且维持免疫系统的敏感性,把免疫功能的及格分数从原本的六十分提高到七十分,而且是从现在开始就把免疫功能拉上来,并且一直维持在这个水平,我们就可能做到感染却不发病。
这才是我认为「佛系防疫」的逻辑,不是让大家都冒着感染发病的风险自生自灭,而是要让大家都有足够的抵抗力,可以被感染却不发病。
尤其重要的是,免疫力不是只提高个一天两天就好,因为我们的免疫系统每天会上上下下的变动,当营养失调或身体过劳造成免疫功能往下掉的时候,就会给病毒可趁之机。所以必须每天把免疫系统维持在一个相对高的水平,才能以策安全。
今天我们就要来检讨,有什麽样的保健食品或生活方式,可以帮我们持续而稳定的达到这个目标,而且使用方便,价格合理,垂手可得,无副作用,常用久用也很安全,男女老少任何族群都能复制经验,就像戴口罩那样可以一体适用?
想来想去还是只有吃灵芝而已。
所以我们的老朋友又多了一个新用途,在疫情不见尽头时,还是请大家常用灵芝保心安啊!
并不是因为我研究灵芝才讲灵芝好,而是关於灵芝调节免疫的文献已经多到不知从何说起,它的安全性和全面性都可受公评,尤其灵芝全方位的免疫平衡作用,既可提升免疫又能抗发炎,不只能帮你与病毒共生共存,还能帮你与癌和平共存。在这个前有癌症埋伏,後有病毒追赶的节骨眼,我实在不知道还有什麽东西比吃灵芝更能给人希望,更能保你平安?
或许就像有人不相信佛祖、不相信基督、不相信阿拉、不相信戴口罩一样,任凭我怎麽说还是有人不相信灵芝。但如果我不一而再再而三的讲,我会对不起自己的良心与专业,所以只能尽我所能大肆宣扬,至於人家信不信,就看缘份了。
根据1990年代後期至今的研究成果,灵芝(Ganoderma)可以加速树突细胞成熟、调节T细胞的分化、刺激B细胞产生抗体、促进单核细胞-巨噬细胞的分化、提升自然杀手细胞的活性…..对免疫系统有全面性的调控作用。(图片来源/Zhibin Lin, Baoxue Yang. Ganoderma and Health : Pharmacology and Clinical Application. Springer Verlag, Singapore. 2020)
自从21世纪科学研究进入细胞分子时代,灵芝如何调节免疫细胞的机制也有爆炸性进展。根据目前所知,灵芝至少可以透过TLR-4、MR、Dectin-1、CR3等多个受体调控细胞内的讯息传导路径,进而起到提升免疫或抑制发炎的作用。(图片来源/Zhibin Lin, Baoxue Yang. Ganoderma and Health : Pharmacology and Clinical Application. Springer Verlag, Singapore. 2020)
在全人类都有抗体之前,你可千万不能被发病啊!
新冠病毒的可怕之处在於,一旦发病就要被隔离,要花很长的时间治疗,如果患者本身没有足够的财力,根本撑不下去。像台湾有这麽佛系的健保帮你扛的国家,根本没有几个。还好台湾对於境外病毒来源把关很严格,就算不小心被感染发病时还有人帮你全程治疗,负担医药费。但这种有严重後遗症、死亡率也不低的肺炎,最好还是不要发病才好。
值得注意的是,这个病毒确实有「B肝化」和「流感化」的现象,也就是它会躲藏在你体内,等免疫低下时再伺机作乱(B肝化);而且病毒会不断的突变进化,因此感染过的人下次可能再度感染(流感化)。目前更有研究证实这个病毒有「气胶化」的现象,可以通过空气传播,即使我们都不出国,它还是会随着PM2.5飘洋过海找上你。
所以每个人都必须为後疫情时代做好超前部署的准备,在病毒不知躲在哪里磨刀霍霍之际,我们也要分秒必争地积极佛系防疫,用「对的灵芝」把免疫系统保养好。毕竟只有当大家体内都有抗体时才能全面预防,在全人类都有抗体之前,你可千万不能「被发病」啊!
当你太挥霍身体健康时,病毒就会跑出来捣乱。所以无论如何还是把自己的底线顾好,那个底线就是你的免疫力。而能够让你的免疫力够标准、够稳定、够平衡到有办法被感染、被带原却不发病,舍灵芝又其谁?!


