即将在下周2016年9月9日召开的「第二届中国灵芝大会」,主办单位「浙江省龙泉市人民政府」和「中国食品土畜进出口商会」邀请了哪些学者专家?带来哪些主题的演讲或报告?详见最新出炉的会议日表。
讯息提供/食用菌贼船

9月9~12日会议日程总览+9月9日报到

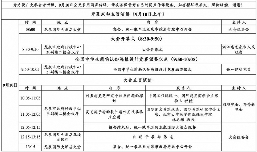
9月10日 会议日程


9月11日 会议日程

9月12日 会议日程

〔9月9~12日会议日程总表〕 PDF档
〔延伸阅读〕2016年9月9~12日第二届中国灵芝大会 第二轮通知
大会组委会联系方式
联系人:赵东明、郑永德、黄亚东、刘自强
电话:010-87109859, 87109860, 67133450
传真:010-87109861
手机:13910657921(赵东明),18750088229(郑永德)
13552827268(黄亚东),13311573135(刘自强)
邮箱:
Email住址会使用灌水程式保护机制。你需要启动Javascript才能观看它
(赵东明)